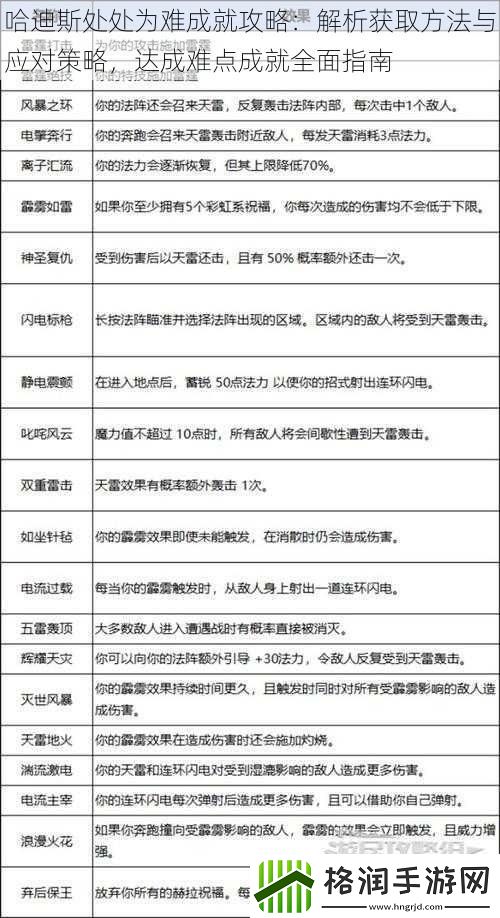
哈迪斯作为一款深受玩家喜爱的游戏,其中的处处为难成就挑战更是让众多玩家欲罢不能。本文将为大家详细解析哈迪斯处处为难成就的获取方法与应对策略,帮助玩家顺利达成这一难点成就。在开始攻略之前,我们先来了解一下哈迪斯的,以便更好地投入到游戏中去。
二、成就攻略详细解析
1. 成就获取方法
(1)关卡挑战:哈迪斯处处为难的成就获取主要依赖于关卡的挑战。玩家需要完成一系列具有高难度的关卡任务,这些任务往往需要玩家具备一定的操作技巧和战略意识。
(2)特殊事件:在游戏中,会随机出现一些特殊事件,玩家需要通过这些事件来获得成就点数。这些事件往往具有一定的挑战性,但同时也是提升成就进度的重要途径。

(3)日常任务:除了关卡挑战和特殊事件外,日常任务也是获取成就点数的重要途径。玩家需要完成一系列每日任务,积累成就点数,进而提升成就等级。
2. 应对策略
(1)熟悉游戏机制:在挑战高难度关卡时,玩家需要熟悉游戏的机制,了解敌人的攻击方式和弱点,以便更好地制定战略。
(2)提升角色实力:实力是完成高难度任务的关键。玩家需要通过升级、装备和技能的提升,不断增强角色的战斗力。
(3)合理利用资源:在游戏中,资源的使用至关重要。玩家需要合理利用道具、装备和资源,以便在关键时刻取得胜利。
3. 难点成就全面指南
(1)掌握关卡要点:在挑战难点成就时,玩家需要掌握每个关卡的要点,了解哪些任务是关键,哪些道具是必备的。
(2)多次尝试与难点成就往往需要玩家多次尝试。在每次失败后,玩家需要总结经验,调整策略,再次挑战。
(3)寻求帮助与交流:在遇到难以解决的时,玩家可以寻求其他玩家的帮助,或者在游戏社区中交流心得,共同进步。
哈迪斯处处为难成就挑战是游戏中的一大亮点,也是提升游戏体验的重要途径。通过本文的攻略,相信玩家们已经对哈迪斯处处为难成就的获取方法与应对策略有了深入的了解。在实际游戏中,玩家需要不断尝试、总结经验,才能顺利达成难点成就。希望本文能对广大玩家有所帮助,也期待大家在游戏中取得更好的成绩。未来研究方向可以关注游戏更新后的新成就挑战及应对策略。