不思议迷宫是一款独特的游戏,融合了Roguelike的随机特性、策略规划以及刺激的冒险探索元素,玩家在游戏里扮演一位无畏的探险家,踏入满是未知与危机的迷宫,凭借巧妙的策略战斗和细致的探索,去实现各类目标,对于新手玩家来说,选择合适的称号可以大大提升游戏体验,本文将详细介绍不思议迷宫中新手常用的称号,并给出推荐。

一、冒险系称号
冒险系称号是新手玩家最常接触和使用的称号体系,主要围绕探索、战斗和资源获取等方面展开。
1、异界游侠
升级路线:寻宝者→探险家→暗行者→魔盗→异界游侠
称号效果:异界游侠可以禁锢尸体的灵魂,当你需要时,可以随时捏碎灵魂,汲取其中的能量,这个称号在尸体多,或者有特殊尸体的副本里特别有用。
适用场景:遗落的圣坛中存在较多的普通尸体,可以随时将之化为己用;低语之森里各种特殊的尸体的灵魂,偶尔也能发挥奇效,比如马里奥、路易基的灵魂可以随机获得附带魔法效果的蘑菇,在不需要自己铸造龙鳞套的副本,如遗落的圣坛和海贼之巷,以及刷斯巴达冈布奥的角斗场,也可以升级异界游侠称号。
特殊道具:异域的灯芯,可以将除了BOSS以外的生物永久放逐到异位面,是异界游侠称号赠送的特殊道具,对于解决一些难缠的敌人非常有效。
2、大盗神
升级路线:寻宝者→探险家→暗行者→魔盗→大盗神
称号效果:大盗神称号适合喜欢冒险、发现更多迷宫惊喜的玩家,升级这个称号后,在各种洞窟中冒险会有更多的奇遇,进入洞窟后,除了肉眼可见的奖励之外,大盗神之灯还能帮你发现常人用肉眼看不见的秘藏,如钻石、物资和各种彩蛋。
适用场景:每个地图都值得你带上大盗神称号去试试,尤其是那些隐藏物品较多的地图,如沙漠绿洲、海贼港等。
3、大铸剑师
升级路线:寻宝者→勘探家→铸造师→武器大师→大铸剑师
称号效果:大铸剑师称号可以通过分解大量装备获得材料,升级装备套装,套装效果强大,玩家只需造出龙鳞套装,就能轻松推图,这是冒险系称号的主流升级路线之一。
适用场景:需要提升装备实力的副本,如无尽模式的高层,以及需要特定装备效果的副本,如圣者之塔(需要永恒套装)。
4、大精灵王(灯系)
升级路线:寻宝者→探险家→暗行者→精灵游侠→大精灵王(灯系)
称号效果:大精灵王可用于存在召唤物的阵容,如狗、猫、斗士、蜘蛛等,这个称号能够提升召唤物的实力,使其在战斗中发挥更大的作用。
适用场景:需要召唤物辅助战斗的副本,如遗落的圣坛、海贼之巷等。
5、皇家锻造师→大铸剑师/圣锻造师
升级路线:皇家锻造师→大铸剑师或圣锻造师
称号效果:锻造师系的大附魔师和大铸剑师分别可以升级法师套和战士套,常用来升魔导套和龙鳞套,圣锻造师常用于无法师的阵容,或者非酋拿不到大德也可以选择。
适用场景:需要特定装备效果的副本,如铁(龙)特吸阵容用来锻造元素书保证自己的控制,竞技场造大德保证自己可以有足够伤害上95等。
二、魔法系称号
魔法系称号主要围绕提升魔法效果和法术控制等方面展开,适合喜欢使用魔法的玩家。
1、传奇法师
升级路线:魔法学徒→黑袍法师→咒术师→土系大师→传奇法师
称号效果:传奇法师可以增加辅助法术的持续轮次和法术效果,配合各种控制,可以从容应对各种怪物,比如毁灭之刃的不受反击效果和冰锥术令敌人无法行动的持续控制等。
适用场景:上高层一般首选传奇法师,因为后期的BOSS有可能一口盐汽水喷死你,所以为了尽可能保证自己无伤,一般都需要用到传奇法师,但是在低层的时候由于法术卷轴数量不足,效果并不显著。
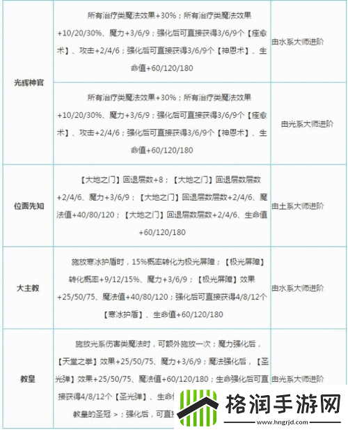
2、位面先知
升级路线:魔法学徒→黑袍法师→咒术师→暗系大师→位面先知(未列出完整路线,但可参考其他资料)
称号效果:位面先知称号能够提升玩家的时空控制能力,如时间暂停、空间传送等,对于应对一些特殊敌人或场景非常有用。
适用场景:需要频繁使用时空控制法术的副本,如无尽模式的高层,以及需要快速穿越迷宫的副本。
三、战士系称号
战士系称号主要围绕提升攻击力和生存能力等方面展开,适合喜欢近战战斗的玩家。
1、毁灭公爵
升级路线:见习战士→战士→魔战士→暗影战士/炎龙战士→毁灭公爵
称号效果:毁灭公爵的效果显著,这个称号下带有毁灭之刃的技能,是清怪击杀BOSS的良方,若在配合龙鳞套装,足以虐杀四方,这个路线是为了尽可能提高冈布奥的攻击力,并且减少BOSS的物理抗性,达到平砍击杀BOSS的壮举。
适用场景:需要快速清理大量敌人的副本,如无尽模式的中低层,以及需要快速击败BOSS的副本。
2、光辉圣骑士
升级路线:见习战士→骑士→信仰骑士→重装骑士→光辉圣骑士
称号效果:光辉圣骑士一般是用在圣者之塔,因为圣塔自带贤语法术,清怪杀BOSS更依赖于圣语,而不是毁灭,所以这个图更需要的是永恒套装,而不是龙鳞套装,在圣者之塔升级这个路线是为了减少远程怪的伤害,增加血量,尽可能保护住自己,然后用贤语杀敌。
适用场景:需要提升生存能力和减少远程伤害的副本,如圣者之塔。
3、剑圣
升级路线:见习战士→战士→魔战士→剑术大师→剑圣(未列出完整路线,但可参考其他资料)
称号效果:剑圣称号能够提升玩家的剑术技能,使其在战斗中发挥更大的威力,剑圣还具备一些特殊的剑术效果,如提升暴击率、增加连击次数等。
适用场景:需要频繁使用剑术技能的副本,如一些特定副本上的隐藏冈布奥关卡。
四、其他称号
除了冒险系、魔法系和战士系称号外,还有一些其他类型的称号,如弓系、道具系和符文系等,这些称号虽然不如前三者常用,但在特定场景下也能发挥重要作用。
1、弓系大精灵王
称号效果:每层自动射击一次,5倍基础攻击伤害,BOSS减半。
特殊道具:精灵之矢,10倍基础攻击伤害,BOSS减半。
适用场景:需要快速清理大量敌人的副本,但需要注意BOSS的减半伤害效果。
2、传奇猎手
称号效果:每五轮自动射击一次,1倍基础攻击伤害,BOSS减半。
特殊道具:传奇之矢,全场敌人2倍基础攻击伤害,BOSS减半。
适用场景:需要持续输出的副本,但同样需要注意BOSS的减半伤害效果。
3、圣符文师
称号效果:能够制作越野合成卷轴和爬高合成卷轴,对于提升玩家实力非常有用。
适用场景:需要合成特定卷轴的副本,如无尽模式的高层。
4、符文系大附魔师/大铸剑师
称号效果:符文系大附魔师可以攻击附带魔力伤害,符文系大铸剑师可以攻击几率不受反击。
适用场景:需要提升魔法伤害或减少反击伤害的副本。
五、称号选择建议
对于新手玩家来说,在选择称号时需要考虑自己的游戏风格和当前所处的游戏阶段,以下是一些建议:
1、初期阶段:在初期阶段,玩家可以优先选择一些能够提升基础属性和探索能力的称号,如异界游侠和大盗神,这些称号能够帮助玩家更快地熟悉游戏机制,积累资源和经验。
2、中期阶段:在中期阶段,玩家可以开始考虑提升自己的战斗能力,如果喜欢使用魔法,可以选择传奇法师或位面先知;如果喜欢近战战斗,可以选择毁灭公爵或光辉圣骑士,这些称号能够显著提升玩家的战斗效率和生存能力。
3、后期阶段:在后期阶段,玩家需要面对更加强大的敌人和更复杂的场景,可以选择一些能够提升特殊技能或应对特殊情况的称号,如剑圣、弓系大精灵王等,这些称号能够帮助玩家更好地应对各种挑战。
4、特定场景:在一些特定